您好,欢迎来到山东中煤工矿集团!

热烈祝贺中煤集团旗下卡特机器人公司无人机获批飞行训练空域

时间: 2019/11/01 12:42:41 栏目:中煤要闻 无人机飞行空域 点击: 4283

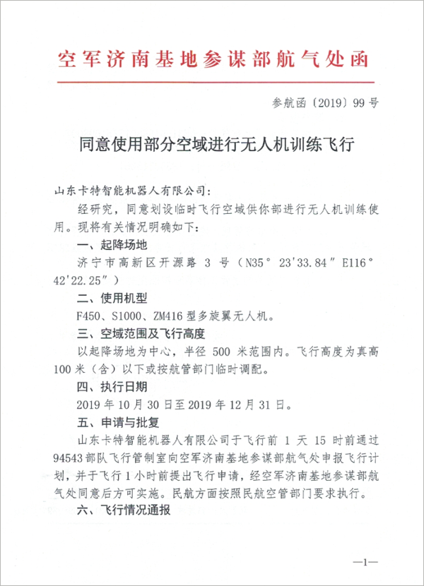
近日,经空军济南基地参谋部航管气象处批准,同意划设飞行空域供中煤集团旗下山东卡特智能机器人有限公司进行多旋翼无人机飞行训练使用,这标志着我公司无人机取得了合法飞行权,此举对我公司下一步即将开展的无人机驾驶员培训具有重要意义。

此次获准飞行的无人机型号有F450、S1000、ZM416,起降场地位于济宁高新区(N35°23’33.84”E116°42’22.25”),以起降场地为中心,半径500米范围内,飞行高度为真高100米(含)以下或按航管部门临时调配,目前我公司是济宁市首家获批无人机飞行空域的企业。

近年来,为了加快智能装备制造发展,中煤集团投资成立了山东卡特智能机器人有限公司,不断加大无人机科研投入,通过引进国外先进技术,先后研发了农业植保无人机、消防无人机、巡检无人机、航拍无人机、烟雾无人机、测量无人机等多款无人机产品。其中,公司生产的植保无人机现已取得国家植保机械质量监督检验中心检验合格证书、山东省电子信息产品检验院检验合格证书、欧盟CE安全认证证书,并先后入选安徽省农用机械补贴名单、江苏省农用机械补贴名单,产品在性能和技术规范方面均已达到业内领先水平。

目前,我公司已获得由中国民用航空华东地区管理局颁发的“民用无人驾驶航空器经营许可证”,公司先后入选中国服务机器人产业联盟理事单位、山东省无人机产业联盟会员单位、山东省科技型企业、济宁市“专精特新”企业,为我国无人机产业发展起到了积极的推动作用。此次获批飞行训练空域,必将进一步提升我公司在无人机航空领域的知名度和影响力。

下一步,为了更好地培养高层次无人机应用型人才,服务地方经济发展,山东卡特智能机器人公司将与中煤集团旗下济宁市工信商务职业培训学校联合开展无人机驾驶员培训,我公司将认真履行无人机飞行的相关规定,自觉接受安全监管,及时报批飞行计划,更好地助力全国无人机产业健康、有序发展!